Ir para o conteúdo
1
Ir para o menu
2
Ir para a busca
3
Ir para o rodapé
4
Acessibilidade
Alto Contraste
Mapa do Site
Pró-Reitoria de
Administração e Finanças - PRAF
Universidade Estadual do Paraná
Buscar no portal
Busca
Twitter
YouTube
Protocolo Integrado
SIAFIC
GMS
Almoxarifado
Prime
GPM-Patrimônio
Formulários
Legislação do Paraná
Acesso ao e-mail
Você está aqui:
Página Inicial
>
Menu Principal
>
Estrutura Administrativa
>
Organograma
Menu
Navegação
A Universidade
A Pró-Reitoria
Equipe PRAF
Menu Principal
Estrutura Administrativa
Atribuições da PRAF
Cargos e Funções
Quem Somos
Organograma
Atos Normativos
Transparência
Links Úteis
Fale com a PRAF
Editais
Acessar
Nome do Usuário
Senha
Os cookies não estão habilitados. Você precisa ativar os cookies antes de poder acessar.
Esqueceu sua senha?
SISTEMAS
Protocolo Integrado
GMS
Info
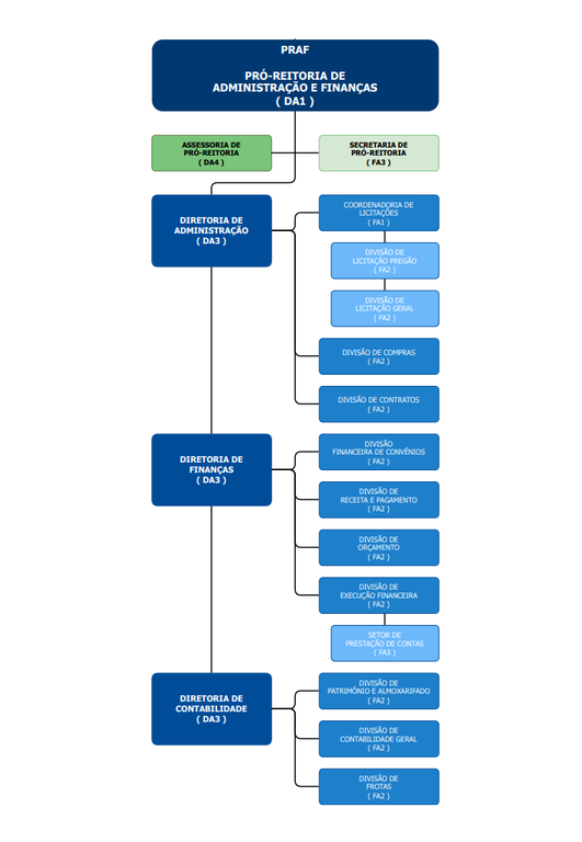
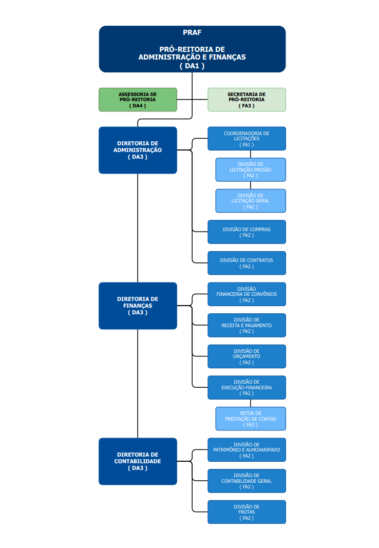
Organograma
Clique para ver a imagem no tamanho completo…
—
Tamanho
: 79KB
Voltar para o topo