Página Inicial
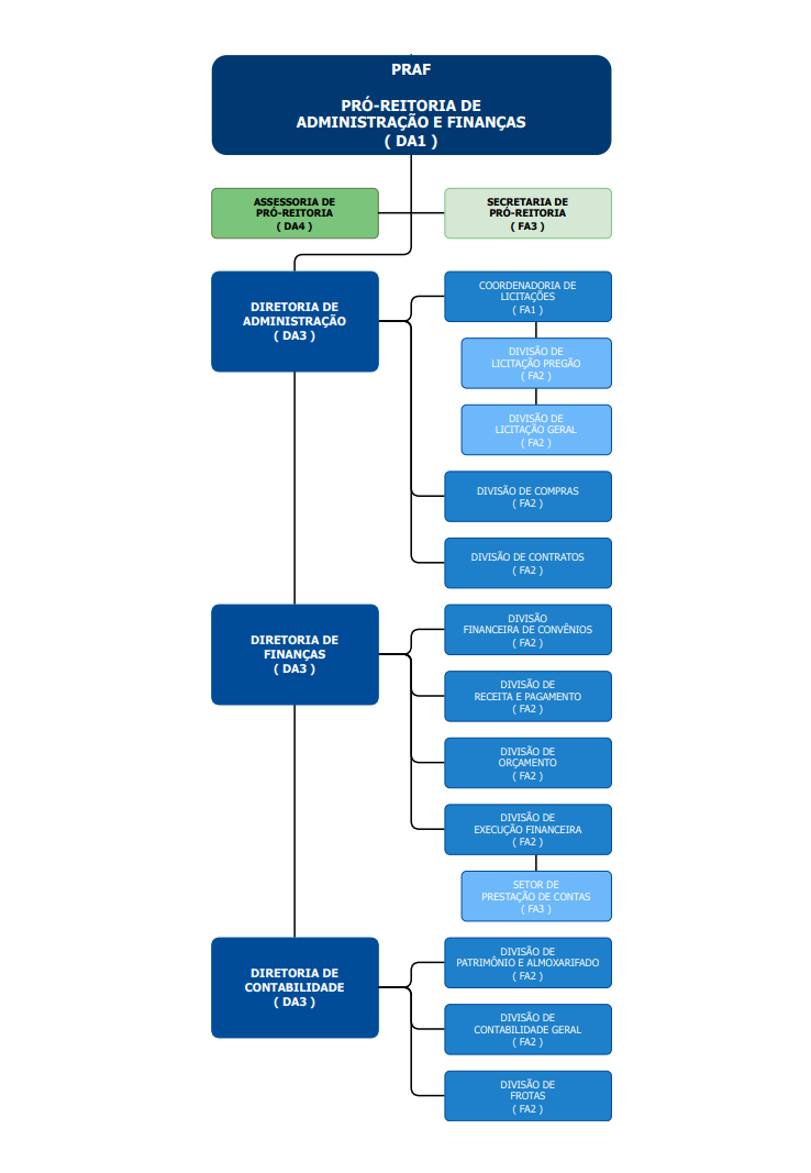
Organograma